进入两鲜app“设置”或“账号安全”页面,找到“注销账号”选项,按提示完成身份验证(如输入密码或短信确认),阅读注销须知后确认操作即可。注意:注销后将清空所有数据(如订单记录、会员权益等)且无法恢复,建议提前备份重要信息。
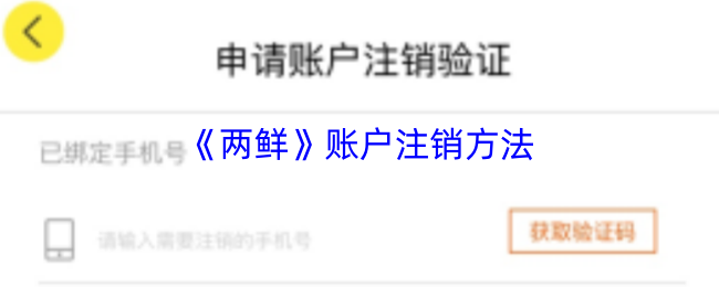
《两鲜》账户注销方法:
1、在【我的】版面下滑找到设置
2、找到【账户注销】
3、阅读了解注销账号须知,载点击继续注销
4、输入我们的短信验证码,就能完成账号注销啦!
以上就是小编带来的《两鲜》账户注销方法,更多相关资讯教程,请关注39闲玩网。
本文内容来源于互联网,如有侵权请联系删除。



